微前端 icestark 教程、规范、常见问题
1.1、介绍
icestark 是一个面向大型系统的微前端解决方案,适用于以下业务场景:
- 后台比较分散,体验差别大,因为要频繁跳转导致操作效率低,希望能统一收口的一个系统内
- 单页面应用非常庞大,多人协作成本高,开发/构建时间长,依赖升级回归成本高
- 系统有二方/三方接入的需求

1.2、项目结构
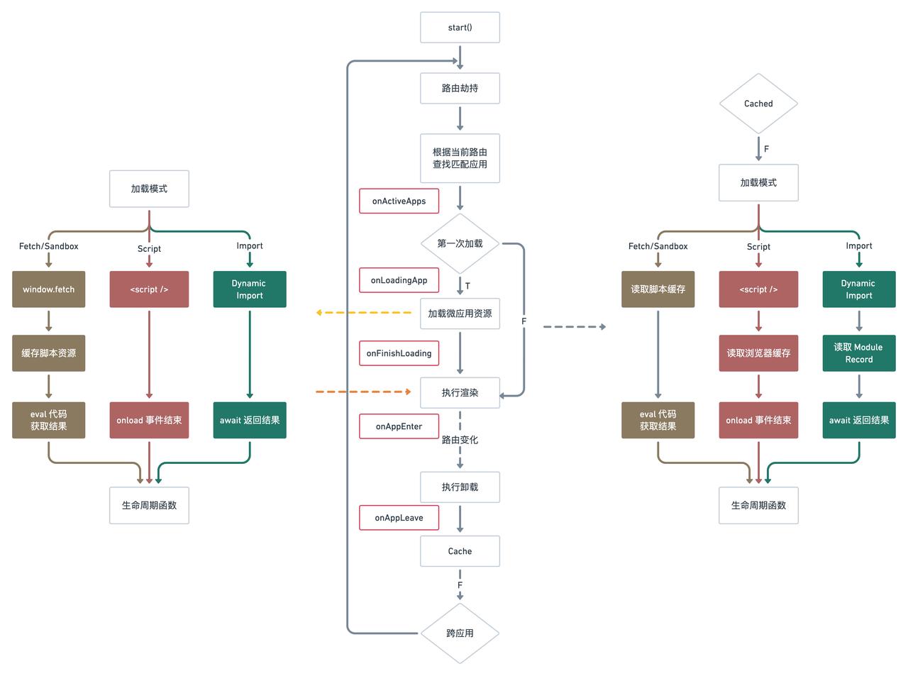
2、icestark 工作流程
icestark 目前支持三种加载模式,分别是 script、fetch 和 import
script
默认加载方式。该模式下,icestark 会通过 HTML script 标签加载微应用脚本资源,再次加载时充分利用浏览器缓存进行加载。
fetch
当指定 loadScriptMode 为 fetch,或配置微应用沙箱模式时,会通过 window.fetch 或用户自定义的 fetch 能力 加载并缓存脚本资源。再次加载时,会充分利用本地内部缓存进行加载。
import
加载 ES modules 类型微应用的主要方式,该模式会通过 Dynamic Import 动态加载脚本资源。
推荐使用 import 当前项目模板也是采用 import 模式进行加载微应用

2.1、项目结构图

3、Vue 主应用接入
3.1、主应用框架目录规范
── project-name 项目名称
├── public 项目公共目录
│ ├── favicon.ico Favourite 图标
├── src 项目源码目录
│ ├── api 把所有请求数据的接口,按照模块在单独的JS文件中
│ ├── assets 静态资源目录,公共的静态资源,图片,字体等
│ │ ├── iconfont 字体资源
│ │ ├── images 图片资源
│ │ ···
│ ├── components 公共组件目录
│ ├── i18n 多语言配置
│ ├── libs 公共脚本
│ ├── micro 微服务配置
│ ├── routes 前端路由
│ │ └── index.js
│ │ ···
│ ├── store 数据中心
│ ├── style 公共样式,可以是各种预处理语言
│ │ ├── global.scss 公共样式
│ │ ├── reset.css 重置样式
│ │ ···
│ └── views 页面目录,所有业务逻辑的页面都应该放这里
│ ├── home 应用首页
│ │ └── index.vue
│ ├── main.js 入口js文件
│ ├── App.vue 根组件
│ ···
├── .env.development Vue 开发环境的配置
├── .env.uat Vue 测试环境的配置
├── .env.test Vue 预发版环境的配置
├── .env.pro Vue 生成环境的配置
├── index.html 页面入口 HTML 模板
├── .eslintrc.js Eslint 配置文件
├── .gitignore Git 忽略文件
├── package.json 包依赖文件
├── package-lock.json 依赖包版本管理文件
├── README.md 项目介绍
├── vite.config.js 脚手架配置
···
3.2、安装 icestark 依赖
npm i --save @ice/stark
3.3、配置微应用加载方式和地址
在 src/micro/apps.js 里面进行配置,采用 import 的形式进行加载
3.3.1、配置路径
── project-name
├── src
│ ├── micro
│ │ └── apps.js 子站加载配置地址
...
3.3.2、参考配置
export default function (appContainer) {
return [
{
// 微应用唯一标识也是子站的 base 地址
name: 'sme',
// 微应用激活规则
activePath: (url) => url.includes('/sme'),
// 页面标题
title: 'sme',
// 微应用挂载 DOM 节点
container: appContainer,
// 微应用 JavaScript 资源加载方式
loadScriptMode: 'import',
// 标识微应用是否是一个标准的 UMD 微应用
umd: true,
// 微应用对应的 html 入口
entry: window._env_.SME_PATH
}
];
}
3.4、子站地址配置环境变量
// 开发环境
SME_PATH=http://sme.ruijienetwork.com.cn:8088/sme
// 测试环境
SME_PATH=https://sme.ruijienetwork.com.cn/sme
3.5、定义基准路由
3.5.1、配置路径
── project-name
│ ├── routes
│ │ └── index.js
│ │ └── router.js
│ │ ├── modules 子站统一配置文件夹
│ │ │ └── sme.js sme 子站路由配置
│ │ │ │···
3.5.2、参考配置
import { createRouter, createWebHistory } from "vue-router";
import routers from "./router";
import { getBasename } from '@ice/stark-app';
const router = createRouter({
history: createWebHistory(),
base: getBasename(),
routes: routers,
});
export default router;
3.6、配置微应用路由
export default [
{
path: "/sme",
name: "sme",
meta: {
title: "sme",
},
component: () => import("@/layout/index.vue"),
redirect: 'sme/saleAndAgentName',
children: [
{
path: "saleAndAgentName",
name: "saleAndAgentName",
meta: {
title: "选择订单",
},
},
{
path: "createdOrderName",
name: "createdOrderName",
meta: {
title: "创建订单",
},
},
]
},
];
3.7、在导航组件,注册微应用
在 src/layout/index.vue 里面通过 registerMicroApps 来注册微应用
<template>
<a-layout has-sider>
<a-layout-sider :style="{ overflow: 'auto', height: '100vh', position: 'fixed', left: 0, top: 0, bottom: 0 }">
<div class="logo" />
<a-menu v-model:selectedKeys="selectedKeys" theme="dark" mode="inline" @click="goRouter">
<a-menu-item key="1">
<user-outlined />
<span class="nav-text">nav 1</span>
</a-menu-item>
<a-menu-item key="2">
<video-camera-outlined />
<span class="nav-text">nav 2</span>
</a-menu-item>
</a-menu>
</a-layout-sider>
<a-layout :style="{ marginLeft: '200px' }">
<a-layout-header :style="{ background: '#fff', padding: 0 }">
<a-button type="primary" @click="jumpHomePage">首页</a-button>
</a-layout-header>
<a-layout-content :style="{ margin: '24px 16px 0', overflow: 'initial' }">
<div :style="{ padding: '24px', background: '#fff', textAlign: 'center', height: 'calc(100vh - 100px)', 'overflow-y': 'auto' }">
<!-- 定义微应用的容器 -->
<div id="ice-container" />
</div>
</a-layout-content>
<a-layout-footer :style="{ textAlign: 'center' }">
Ant Design ©2018 Created by Ant UED
</a-layout-footer>
</a-layout>
</a-layout>
</template>
<script setup>
import { UserOutlined, VideoCameraOutlined} from '@ant-design/icons-vue';
import apps from "@/micro/apps";
import { onMounted, ref } from 'vue';
import { useRouter } from "vue-router";
import { isInIcestark } from "@ice/stark-app";
import start from '@ice/stark/lib/start';
import { registerMicroApps } from '@ice/stark/lib/apps';
const router = useRouter();
const selectedKeys = ref(["1"]);
// 获取微应用挂载的 dom 节点
function getAppContainer (value = 'ice-container') {
return document.getElementById(value);
}
// 注册微应用
function registerApps () {
registerMicroApps(apps(getAppContainer()));
}
// 启动微应用,监听回调
function setMicroAppStart () {
start({
onAppEnter(activeApps) {
console.log({ activeApps });
},
onError (activeApps) {
console.log({ activeApps });
},
onLoadingApp: (activeApps) => {
console.log({ activeApps });
},
onFinishLoading: (activeApps) => {
console.log({ activeApps });
},
});
}
onMounted(() => {
// 判断是后已经存在 icestark 环境,防止重复注册
if(!isInIcestark()){
registerApps();
setMicroAppStart();
}
});
function jumpHomePage() {
router.push('/');
}
function goRouter({key}) {
if(key === '1'){
router.push({path: '/sme/SaleAndAgentName'});
}
if(key === '2'){
router.push({path: '/sme/CreatedOrderName'});
}
}
</script>
<style>
#components-layout-demo-fixed-sider .logo {
height: 32px;
background: rgba(255, 255, 255, 0.2);
margin: 16px;
}
.site-layout .site-layout-background {
background: #fff;
}
[data-theme='dark'] .site-layout .site-layout-background {
background: #141414;
}
</style>
4、Vue 微应用接入
4.1、安装 icestark 依赖
npm i @ice/stark @ice/stark-app -S
4.2、安装 vite-plugin-index-html
npm i vite-plugin-index-html -D
通过插件配置使打包生成支持 import 格式的文件,由于使用 vite-plugin-index-html 替换 vite-plugin-html 导致打包不能配置变量,也就不能配置环境变量,需要将子站的环境变量统一放到主站里面
在 vit.config.js 里面新增配置
import htmlPlugin from "vite-plugin-index-html";
export default defineConfig({
plugins: [
htmlPlugin({
input: "./src/main.js",
preserveEntrySignatures: "exports-only",
})
});
4.3、应用入口适配
在 main.js 中进行调整,支持 umd 格式导出 mount/unmount 方法进行挂载和卸载,兼容非 icestark 环境的情况下执行 vue 的挂载
import { createApp } from "vue";
import App from "~/App.vue";
import router from "~/router";
import { isInIcestark } from "@ice/stark-app";
let app = null;
export function mount ({ container }) {
app = createApp(App);
app.use(router);
app.mount(container);
}
export function unmount () {
app.unmount();
}
// 非 icestark 环境下进行默认注册,注:挂载的元素 id 不能重复
if (!isInIcestark()) {
createApp(App).use(router).mount("#apps");
} else {
const mountedNode = getMountNode();
mountedNode.innerHTML = "";
createApp(App).use(router).mount(mountedNode);
}
4.4、定义基准路由
vue-router base 路径兼容处理支持 icestark 环境运行和默认环境运行
import { createRouter, createWebHistory } from "vue-router";
import routers from "./router";
import { getBasename } from "@ice/stark-app";
import isInIcestark from "@ice/stark-app/lib/isInIcestark";
// 返回一个函数,重复进入 vue 应用的时候,重置 routes 实例
const genRoute = () => {
const router = createRouter({
history: createWebHistory(),
routes: routers,
base: isInIcestark() ? getBasename() : "/sme",
});
return router;
}
export default router;
4.5、定义基准路由
在 vite.config.js 中配置 base 地址, base 地址和域名后缀以及主站加载子站的 name 相同
import { defineConfig } from "vite";
export default defineConfig({
base: "/sme/",
});
5、项目模板
5.1、应用技术
vite + vue + ant-design-vue + icestark
5.2、模板内容
主应用(使用红色主题) + 子应用(默认蓝色主题)
6、常见问题解决
6.1、在主应用和子应用多次切换时,主应用会出现样式丢失问题
这个问题是由于子应用运行在 boostrap 阶段,此时加载的样式会被 patch 记录,并在 rebuild 阶段还原。 懒加载组件运行在 mounting 阶段,此时加载的样式只会被记录一次。 所以在第一次切换时,会被 rebuild 还原,但是此时记录将被清空。 在超过两次的切换后,组件样式不再加载,无法添加新的记录,导致无法进行 rebuild,最终导致样式丢失。
解决方案:主应用加载组件,不使用路由懒加载
6.2、子站图片地址加载失败
图片地址是相对地址,导致 dom 节点图片真实地址指向主站,导致图片加载失败
解决方案:在子站配置 server 的 origin 是图片在地址显示为完整的路径地址
在vite.config.js 中新增配置如下
server: {
host: "sme.ruijienetwork.com.cn",
port: 8088,
origin: "http://sme.ruijienetwork.com.cn:8088/",
}
6.3、主站和子站使用统一组件库,不同主题导致样式污染
主站和子站同时使用 rj-ant-design-vue 主站使用 红色主题的,其中一子站使用,蓝色主题色,导致子站样式影响主站样式
解决方案:主站或子站配置, rj-ant-design-vue 的样式前缀
以主站配置为例
1、在 app.vue 中,配置前缀别名
<template>
<div id="app">
<a-config-provider prefix-cls="partenrs-ant">
<router-view />
</a-config-provider>
</div>
</template>
2、在 vite.config.js 中配置 less 变量
css: {
preprocessorOptions: {
less: {
modifyVars: {
"@ant-prefix": "partenrs-ant"
},
javascriptEnabled: true,
},
},
},
6.4、频繁切换主应用界面和子应用界面,子应用不显示
在切换主站界面和子站界面时,子站跳转主站界面会执行 unmount 进行卸载,在次访问子站时数据存在缓存,contaniner 存在 dom 结构,导致子站执行 mount 失败
解决方案:在 vue 挂在的时候通过 id 值进行挂载
let app = null;
export function mount ({ container }) {
app = createApp(App);
app.use(router);
app.mount(`#${container.getAttribute("id")}`);
}
6.5、子站下载本地的静态文件
import templateXlsx from '@/assets/文件.xlsx';
const fileDownload = () => {
state.downloadLoading = true;
const link = document.createElement('a');
link.href = templateXlsx;
link.style.display = 'none';
link.setAttribute('download', '文件.xlsx');
link.click();
state.downloadLoading = false;
};
